Кристаллизация металлических расплавов
Отвод теплоты при кристаллизации расплава
Рост кристаллов в затвердевающем слитке происходит в результате отвода теплоты перегрева жидкого металла и скрытой теплоты затвердевания от слитка в изложницу и далее в окружающую среду.
Процесс затвердевания слитка можно описать следующими дифференциальными уравнениями:
а) дифференциальное уравнение распространения тепла в стенке изложницы:

б) дифференциальное уравнение распространения тепла в затвердевшем слое:

в) дифференциальное уравнение для гетерогенного слоя (двухфазной зоны):

где Т0, Т1, Т – температура в соответствующих точках, К; t – время, с;
– теплопроводность; p – плотность кг/м3; с - удельная теплоемкость; q – скрытая теплота кристаллизации;
– функция действия источника тепла, т. е. закон, по которому происходит выделение скрытой теплоты затвердевания в зависимости от температуры.
В случае
= 0 имеем жидкий металл,
= 1 – полностью
затвердевший металл. При этом:

Таким образом, распределение температуры в затвердевающем слитке определяется решением системы уравнений (2.10) - (2.13) с соответствующими краевыми условиями.
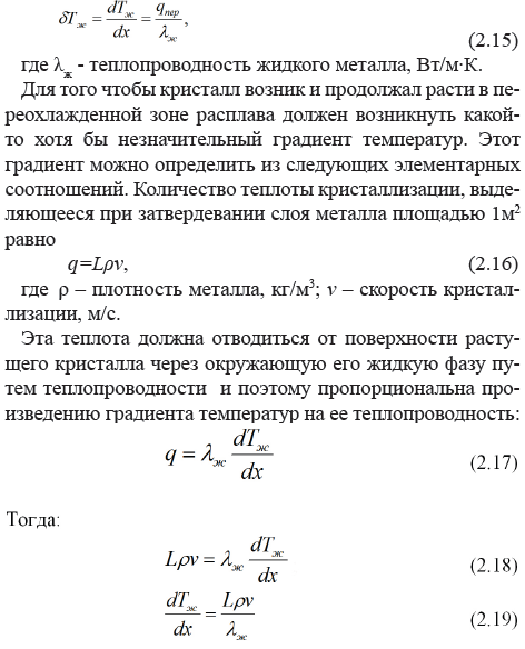
Для решения этих уравнений необходимо сформулировать начальные и граничные условия, т.е. распределение температур в начальный момент и условия теплообмена с окружающей средой.
Необходимым условием решения уравнений является знание теплофизических свойств стали при высоких температурах: теплоемкости, теплопроводности и теплоты кристаллизации.
В справочной литературе имеются надежные данные этих параметров при температуре до 1200 оС, поэтому для конкретных марок стали необходимо проводить экспериментальные исследования, например, методом динамической калориметрии. В табл.2.4 приведены экспериментальные значения теплоты кристаллизации для некоторых марок стали.
Таблица 2.4 - Теплота кристаллизации некоторых марок стали

Из данных табл. 2.4 видно, что теплота кристаллизации в зависимости от химического состава стали может меняться в довольно значительных пределах, что необходимо учитывать в соответствующих расчетах.
Общее решение уравнений (2.10) - (2.13) вряд ли может быть получено из-за сложности и многообразия краевых условий, поэтому практически используются частные решения, которые приводят к известному закону квадратного корня (будет рассмотрен в следующей главе).
В настоящее время широкое распространение персональных компьютеров позволяет применять численные методы решения задач затвердевания слитков и отливок, которые позволяют рассчитать температурное поле по сечению слитка в любой заданный момент времени. Данный подход позволяет отказаться от упрощенной трактовки математической модели процесса и решить задачу с высокой точностью при достаточно большом объеме вычислений.
Из всех численных методов решения дифференциальных уравнений в частных производных лишь один настолько универсален, что применяется в линейных и нелинейных задачах, - это метод конечных разностей. Метод конечных разностей основан на замене производных их приближенными значениями, выраженными через разности значений функций в отдельных дискретных точках – узлах сетки. Дифференциальное уравнение в результате таких преобразований заменяется эквивалентным соотношением в конечных разностях, решение которого сводится к проведению несложных алгебраических операций. При этом сечение слитка и изложницы разделяется на некоторое число элементарных объемов, отделенных друг от друга поверхностями, образующими сетку. К узлам этой сетки применяются дифференциальные уравнения теплопередачи. Учитывая конечные расстояния между узлами (шаг сетки) и конечные интервалы времени, дифференциальные уравнения теплопроводности заменяют конечно-разностными уравнениями для внутренних, граничных и угловых узлов сетки, где и рассчитывают температуру в любой заданный момент времени.
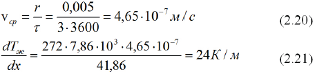
Вместе с тем, приведенные выше способы решения задач кристаллизации предполагают, что жидкий металл в изложнице имеет температуру ликвидуса и не учитывают возможность его перегрева или переохлаждения. На практике же рост кристаллов происходит при наличии температурного градиента
Т, обеспечивающего отвод теплоты перегрева qпер, поступающего к границе затвердевания, и теплоты плавления L.
Для твердой фазы:

Температурный градиент в жидкой фазе при отсутствии конвективного перемешивания металла, что имеет место в пограничном слое, равен:

В множитель L можно ввести также теплоту перегрева стали. По этой зависимости можно определить, какой градиент температур должен быть в жидкой фазе для роста в ней кристаллов со средней скоростью
.

Хотя результаты этих расчетов являются ориентировочными, так как не учитывают ряд факторов, однако они показывают, что для возникновения и роста кристаллов в жидкой фазе достаточно совсем небольшое значение градиента температур по сечению жидкой фазы. Поэтому важное значение имеет изучение закономерностей теплообмена в жидкой части затвердевающего стального слитка.