МЕТОДИКА ИССЛЕДОВАНИЯ ВЛИЯНИЯ ПАРАМЕТРОВ НАГРЕВА И ХАРАКТЕРИСТИК РЕКУПЕРАТОРОВ НА ЗНАЧЕНИЕ КОЭФФИЦИЕНТА РЕКУПЕРАЦИИ
Косолюкин Д.А.(ПТТ-10м), Донецкий национальный технический университет
Научный руководитель : доц. каф. «Техническая теплофизика» Бирюков А.Б.
В Украине большой вес в структуре затрат на производство конечного продукта в металлургии имеет расход газообразного топлива. Поэтому экономия топлива – первоначальная задача любого субъекта данной отрасли промышленности. Для утилизации тепла уходящих газов используют специальные теплообменники, называемые рекуператоры. В зависимости от типа рекуператора разнятся значения коэффициента теплопередачи.
Для анализа эффективности тепловой работы нагревательных печей принято использовать коэффициент использования топлива, соответствующего доле химической энергии топлива, оставленной в рабочей камере.
При заданных параметрах нагрева расход топлива будет определен средневзвешенным значением коэффициента использования топлива за весь период нагрева:

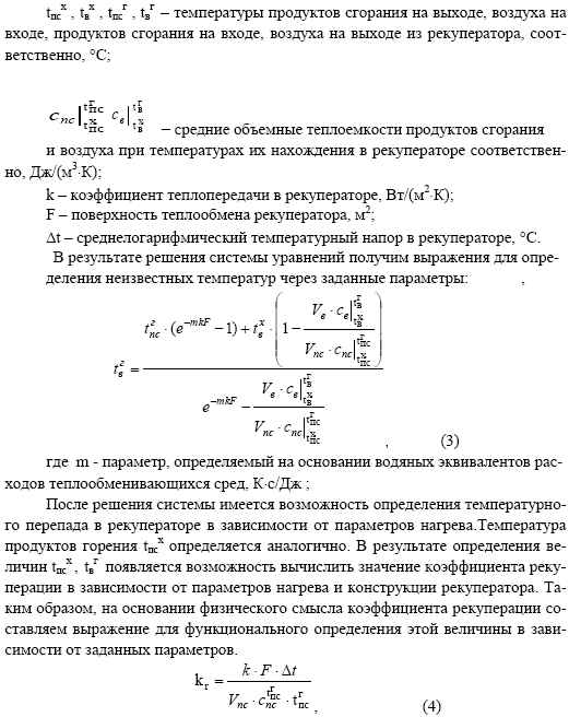
Значительное влияние на средневзвешенный коэффициент использования топлива оказывает коэффициент рекуперации. Для анализа влияния различных факторов на величину коэффициента рекуперации предложена аналитическая методика, базирующаяся на уравнениях теплового баланса и теплопередачи в рекуператоре:


Вывод
Создана методика для анализа влияния различных конструктивных и технологических параметров на значение коэффициента рекуперации. Проанализировано влияние коэффициента рекуперации на средневзвешенный коэффициент использования топлива.