МЕТОД АНАЛИЗА ТЕПЛОТЕХНИЧЕСКОЙ ЭФФЕКТИВНОСТИ РЕКОНСТРУКЦИИ ФУТЕРОВОК НАГРЕВАТЕЛЬНЫХ ПЕЧЕЙ
Некрасова И.С.(ПТТ-10м), Донецкий национальный технический университет
Руководитель- кандидат техн. наук, доцент ДонНТУ Бирюков А.Б.
Парк термических и нагревательных печей, установленных на заводах стран бывшего СССР, представлен в основном старым оборудованием с «тяжелой» футеровкой, которое в свою очередь не обеспечивает требуемой технологической точности, не соответствует современным требованиям безопасности, не позволяет вести термическую обработку на качественно новом уровне с минимальными расходами энергоносителей. Для большинства отечественных агрегатов удельный расход топлива на нагрев металла под прокатку равен 120 кг.усл.топл./т, в то время как при равных условиях в иностранной практике приводятся сведения об удельном расходе топлива порядка 40 кг.усл.топл./т. Одним из вариантов замены печного оборудования, является его комплексная модернизация, включающая в себя замену футеровки, горелок и печной автоматики. Это позволит снизить расход топлива при эксплуатации парка печей и термического оборудования, тем самым уменьшить тепловые потери рабочих камер агрегатов. Вопрос сокращения расхода топлива решается за счет уменьшения теплопотерь рабочей камеры печи. Одним из вариантов решения этой задачи является использования современных керамоволокнистых материалов для изоляции камер печей.
Волокнистые теплоизоляционные материалы за последние годы превратились в основной материал энергосберегающих технологий. Уникальные свойства таких материалов позволяют эффективно заменить или дополнить традиционные футеровочные формованные материалы. Их использование мотивировано значительным снижением массы футеровки и, следовательно, необходимость расходования большего количества тепла на прогрев футеровки. Если сравнивать традиционные и современные теплоизоляционные материалы, то первые имеют относительно высокий коэффициент теплопроводности 0,8-1,5 Вт/(м*К) и сравнительно высокую плотность 2000-2900 кг/м3, а коэффициент теплопроводности вторых 0,1-0,2 Вт/(м*К), плотность 100-200 кг/м3. Поэтому применение керамоволокнистых материалов из-за существенного снижения их массы позволяет более, чем в 100 раз снизить расход тепла на аккумуляцию футеровкой, что практически исключает ее инертность. В ряде случаев применение керамоволокна позволяет экономить порядка 40 % топлива.
В данной работе предложена методика для анализа эффективности реконструкции футеровки нагревательных и термических печей с использованием керамоволокнистых материалов.
Рассматривается вариант реконструкции, базирующийся на нанесении слоя керамоволокнистых материалов на базовую футеровку агрегата. При этом достигается снижение теплопотерь через футеровку агрегата и сокращается количество аккумулированного тепла, так как керамоволокнистые материалы имеют пористую структуру и соответственно низкую плотность, а среднемассовая температура базовой футеровки становится ниже.
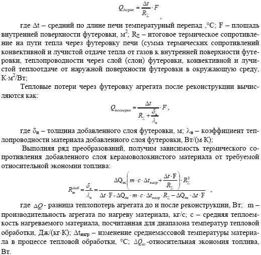
Сущность методики заключается в сравнении тепловых потерь через футеровку агрегата до и после реконструкции.
Тепловые потери через футеровку агрегата до реконструкции вычисляются как:

Вывод
Разработаны зависимости для анализа эффективности реконструкции футеровки печей, позволяющие определять требуемую величину добавленного сопротивления для достижения заданной экономии топлива