ВИЗНАЧЕННЯ ТЕМПЕРАТУРИ МЕТАЛУ В КОНВЕРТЕРНІЙ ВАННІ ПІД ЧАС ПРОДУВКИ
Чернушевіч Я.Д. (ФС-82), Національний технічний університет України - "КПІ"
Керівник – асистент кафедри ФХОТМ НТУУ - "КПІ" Жук С.В.
Виплавка сталі із заданими властивостями, окрім контролю маси і складу вихідних матеріалів, потребує оперативного контролю температури і складу розплаву в сталеплавильній ванні.
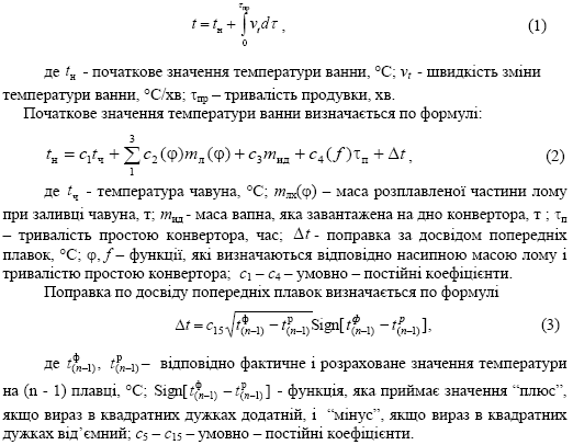
У зв’язку з цим, за допомогою математичного моделювання знайдене рівняння, для визначення температури металу в конвертерній ванні під час плавки:

Запропоноване рівняння , дає можливість контролювати температуру металу у конверторній ванні, протягом усього процесу продувки.