Исследование напряженно-деформированного состояния узла крепления стопора-моноблока промежуточного ковша МНЛЗ
С. П. Еронько, Е. В. Ошовская, И. А. Орлов, С. В. Мечик, В. С. Бабенко
Донецкий национальный технический университет, Донецк
Освещены результаты математического моделирования и лабораторных исследований процесса разрушения стопора-моноблока вследствие развития предельно опасных деформаций, вызванных неконтролируемой затяжкой резьбового соединения несущего металлического стержня с огнеупорным элементом.
Висвітлено результати математичного моделювання та лабораторних досліджень процесу руйнування стопора-моноблока внаслідок розвитку гранично небезпечних деформацій, які викликані неконтрольованим затягуванням різьбового з’єднання несучого металевого стрижня з вогнетривким елементом.
The results of mathematical modeling and laboratory studies of stopper-monoblock’s destruction process through the development of an extremely dangerous strain caused by the uncontrolled tightening of threaded connections of carrying metal rod with a refractory element are shown.
Надежность функционирования стопорной системы промежуточного ковша машины непрерывного литья заготовок во многом определяет возможности повышения серийности разливки, от которой в значительной мере зависят показатели эффективности современного сталеплавильного производства [1].
Практика применения устройств стопорного типа для дозированной подачи жидкого металла в кристаллизатор МНЛЗ показала, что одной из главных причин преждевременного выхода их из строя является разрушение корпуса огнеупорного моноблока в зоне размещения его узла крепления к несущему металлическому стержню [2].
На основании результатов ранее проведенных исследований установлена связь между процессом зарождения трещин в верхней части стопора-моноблока с наличием концентраторов напряжений в месте запрессовки фиксирующих деталей узла его крепления и действием повышенных механических нагрузок, возникающих при неконтролируемой затяжке резьбового соединения, а также из-за перекоса огнеупора во время перекрытия сталевыпускного канала промежуточного ковша [3, 4].
В связи с этим дальнейшее изучение условий приложения нагрузки к узлу крепления системы стопора-моноблока должно быть сориентировано на разработку рекомендаций по ослаблению негативного влияния факторов, вызывающих аварийное разрушение стопорного устройства. Прежде всего, необходимо определить значения нагрузок, способных вызвать предельно опасные деформации элементов, входящих в состав узла крепления стопорной системы, а также назначить технические параметры, которые должны быть выдержаны в процессе технического обслуживания и эксплуатации разливочного устройства.
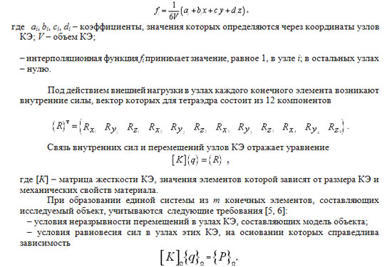
Поскольку до настоящего времени не получены строгие теоретические зависимости для расчета значений указанных величин, то для их определения использовали математическое моделирование напряженно-деформированного состояния узла крепления огнеупорного стержня стопора-моноблока, которое выполнили на основе метода конечных элементов (МКЭ), позволяющего оценить значения эквивалентных напряжений в теле огнеупорного элемента стопорной системы.
Известно, что моделирование напряженно-деформированного состояния объектов с использованием МКЭ базируется на положениях теории упругости и пластичности [5], согласно которым объемное напряженное состояние описывается законом Гука

где
– вектор напряжений;
– нормальные напряжения по осям OX, OY, OZ и касательные напряжения соответственно.
– вектор деформаций;
относительные линейные деформации по направлению осей OX, OY, OZ и угловые деформации соответственно.

где
– постоянная Ляме;
– модуль сдвига (в этих выражениях E – модуль упругости и
– коэффициент Пуассона материала объекта исследования).
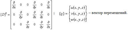
Деформации связаны с перемещениями
, где
– матрица дифференцирования

Для определения перемещений исследуемый объект (расчетная область
) условно разделяется на конечные элементы (КЭ) определенной геометрической формы (для объемных объектов – параллелепипеды или тетраэдры). Поле перемещений в каждом КЭ описывается при помощи интерполяционных функций, обладающих следующими свойствами [6]:
– каждая интерполяционная функция fi выражает закон изменения перемещений по области КЭ, когда узловое перемещение i отлично от нуля, а все остальные равны нулю;
– каждая интерполяционная функция для КЭ в форме тетраэдра является полиномом вида



Можно заметить, что МКЭ характеризуется значительной трудоемкостью вычислительных процедур, поэтому моделирование напряженно-деформированного состояния узла крепления огнеупорного стержня стопора-моноблока проводилось в прикладном пакете ANSYS, реализующем данный метод. При этом учитывали форму и геометрические параметры деталей, входящих в состав исследуемой системы и свойства материалов, применяемых для их изготовления, а также наличие концентраторов напряжений.
Исследуемый узел крепления стопора-моноблока (рис. 1) включал внутреннюю керамическую гайку 1, впрессованную в верхнюю цилиндрическую часть огнеупорного стопора 2 и связанную посредством резьбы с полым металлическим стержнем 3, зафиксированным с внешней стороны шайбой 4 и шестигранной гайкой 5.
Рис. 1. Конструкция узла крепления стопора
Рис. 2. Геометрическая (а) и конечно-элементная модель (б) огнеупорной цилиндрической части стопора
Рис. 3. Картины распределения эквивалентных напряжений для моментов затяжки Мзат: 100 Н/м (а); 200 Н/м (б); 500 Н/м (в); 1000 Н/м (г); 2000 Н/м (д); 2700 Н/м (е)
Поскольку выполнение проверки правильности теоретических результатов экспериментальным путем в производственных условиях не представляется возможным из-за экстремальных тепловых нагрузок на измерительную аппаратуру, контроль напряженно-деформированного состояния узла крепления стопора-моноблока проводили на лабораторном стенде, внешний вид и схема которого показаны на рис. 4.

Рис. 4. Схема (а) и общий вид (б) лабораторного стенда
Стенд включает две колонны 7, жестко закрепленные на тумбе 1 и фиксирующие от смещения поперечную балку 8, установленную на опорах 5. Балка имеет сквозное цилиндрическое отверстие, через которое проходит силовой винт 4, взаимодействующий с гайкой 2, вмонтированной в червячное колесо 3, находящееся в зацеплении с червяком 16. К хвостовику червяка прикреплен рычаг 15, второй конец которого связан с подвеской 13 для размещения набора грузов 14. Силовой винт 4 посредством специального захвата 6 соединен с резьбовым стержнем 9 испытываемого стопора-моноблока 12, опирающегося своей шайбой 11 на металлическую гильзу 10, размещенную на поперечной балке 8. На внешней цилиндрической поверхности гильзы 10 закреплен тензорезисторный преобразователь, включающий четыре фольговых датчика, соединенных по мостовой схеме. Преобразователь позволяет фиксировать электрический сигнал, пропорциональный осевой нагрузке, действующей на резьбовой стержень узла крепления стопора-моноблока. Аналоговый сигнал, снимаемый с моста сопротивлений, усиливался и после преобразования АЦП в цифровой код подавался на вход системного блока ПЭВМ для обработки и одновременного визуального отображения на экране монитора, а также его распечатки на принтере с целью последующего анализа полученных результатов.
Суть эксперимента состояла в определении значений осевой силы, при которых в теле огнеупорного моноблока в районе размещения узла крепления возникают деформации, вызывающие зарождение и развитие трещин до полного его разрушения. Для решения поставленной задачи предварительно (в соответствии с рекомендациями работы [7]) выполнили тарировку тензорезисторного преобразователя, тестирование и настройку контрольно-измерительной системы. Стопор устанавливали на испытательный стенд. Узел крепления подвергали ступенчатому нагружению моментом затяжки (рис. 5). Фиксированный момент затяжки обеспечивали с помощью грузов, последовательно устанавливаемых на подвеску и создававших через рычаг крутящий момент в червячном зацеплении, который передачей винт-гайка преобразовывался в осевую силу, действующую на резьбовой стержень стопора-моноблока и керамическую гайку, находящуюся в его теле. При этом происходила деформация верхней части стопора. В процессе силового воздействия при каждом фиксированном значении приложенной нагрузки осуществляли фотографирование участка наружной поверхности огнеупорного элемента в месте размещения узла крепления. Анализ и сопоставление полученных изображений и результатов измерений позволили установить момент появления трещины на наружной поверхности огнеупора (рис. 6, а) и проследить динамику ее развития (рис. 6, б, в) по мере увеличения осевой силы, действующей на узел крепления стопора-моноблока до полного его разрушения (рис. 6, г).

Рис. 5. Вид сигнала, зарегистрированного во время дискретного нагружения узла крепления стопора-моноблока

Рис. 6. Динамика развития трещины в теле огнеупорного элемента стопорной системы
В соответствии с полученной информацией, появление трещины на наружной поверхности сопора-моноблока было отмечено при осевой нагрузке, соответствующей моменту затяжки 2050 Н/м, а полное его разрушение произошло, когда момент затяжки достиг 2500 Н/м. Учитывая то обстоятельство, что в реальных производственных условиях в процессе длительной разливки стали на стопор-моноблок одновременно с механическими действуют интенсивные тепловые нагрузки, а также, принимая рекомендуемое значение коэффициента запаса прочности для хрупких материалов, равное 4-5, допустимый момент затяжки резьбового соединения узла крепления стопора не должен превышать 400 Н/м. Результаты расчетов и экспериментальных измерений достаточно хорошо согласуются между собой. Их использование на практике позволило разработать технические решения, направленные на совершенствование конструкции стопора моноблока промежуточного ковша МНЛЗ [8], новизна которых защищена двумя патентами Украины [9, 10].
Выводы
Таким образом, выполненные исследования напряженно-деформированного состояния узла крепления огнеупорного стопорного элемента к несущему металлическому стержню будут способствовать повышению надежности разливочных систем промежуточных ковшей и увеличению серийности непрерывной разливки стали на современных МНЛЗ.
Литература
1. Процессы непрерывной разливки / А. Н. Смирнов, В. Л. Пилюшенко, А. А. Минаев и др. – Донецк: ДонНТУ, 2002. – 536 с.
2. Еронько С. П., Быковских С. В. Разливка стали: Оборудование. Технология. – Киев: Техніка, 2003. – 216 с.
3. Исследование условий стабильности функционирования системы дозирования стали в промковше МНЛЗ / С. П. Еронько, И. А. Орлов, Д. А. Яковлев и др. // Металлургическая и горнорудная пром-сть. – 2004. – № 8. – С. 126-129.
4. Условия работы стопора-моноблока при регулировании истечения стали из промковша МНЛЗ / А. Н. Смирнов, С. П. Еронько, И. А. Орлов и др. // Там же. – 2004. – № 4. – С. 96-99.
5. Сопротивление материалов с основами теории упругости и пластичности / Под ред. Г. С. Варданяна. – М.: Издательство АСВ, 1995. – 568 с.
6. Сегерлинд Л. Применение метода конечных элементов. – М.: Мир, 1979. – 392 с.
7. Vaughan J. Anwendung von B.K - Geraten fur Dehnungs-messungen. – Danemark, 1978. – 126 s.
8. Смирнов А. Н., Еронько С. П., Орлов И. А. Совершенствование конструкции узла крепления стопора-моноблока промежуточного ковша МНЛЗ // Металлургическая и горнорудная пром-сть. – 2006. – № 4. – С. 70-72.
9. Патент 74461 України, В 22 D 41/16. Стопор-моноблок / О. М. Смірнов, С. П. Єронько, І. О. Орлов та ін. – Опубл. 2005, Бюл. № 12.
10. Патент 74462 України, В 22 D 41/16. Стопор-моноблок / О. М. Смірнов, С. П. Єронько, І. О. Орлов та ін. – Опубл. 2005, Бюл. № 12.