Повышение точности и эффективности управления тепловой работой ЗВО
Бирюков А.Б., Кравцов В.В.
ДонНТУ
Постановка и анализ проблемы
Общепризнанным является факт, согласно которому формирование заготовки в ЗВО определяется протеканием процесса охлаждения. В то же время разработке теплотехнических параметров МНЛЗ в том числе и для ЗВО (особенно в отечественной практике) зачастую не уделяется достаточно внимания: не всегда есть возможность проверить насколько используемые режимы охлаждения являются оптимальными, отсутствует прозрачная идентификация гидравлического состояния секторов, для значительного количества агрегатов отсутствует непрерывный замер температуры поверхности заготовки.
Цель исследования
Целью исследования является разработка комплекса подходов, позволяющих более точно и эффективно управлять тепловой работой ЗВО высокоскоростных сортовых МНЛЗ. Эта работа включает в себя создание методики для определения оптимальных режимов охлаждения заготовок для любого набора параметров разливки (сечение заготовки, скорость разливки, длины секторов, температура разливки и т.д.); разработку подхода для автоматической идентификации гидравлического состояния секторов на основании оперативного анализа измеряемых данных о текущем расходе охладителя и давлении, требуемом для его прокачивания; предварительную проработку вопроса о реализации непрерывного замера температуры поверхности заготовки в отечественной практике и использования этих данных совместно с математическим моделированием процесса в реальном времени для высокоточного управления работой ЗВО.
Изложение основного материала исследования
Современные системы АСУ ТП для МНЛЗ снабжены алгоритмами, предназначенными для расчета рекомендуемых значений расходов охладителя в зависимости от сечения заготовки, марки стали и скорости разливки. Зачастую на практике довольно сложно проверить насколько предложенные расчетные расходы воды являются оптимальными. В то же время система АСУ ТП предоставляет возможность прямого управления расходами воды по секторам. При этом также не исключено, что будут выбраны значения расходов, которые приведут к установлению поля коэффициентов теплоотдачи, не соответствующего оптимальному. Поэтому авторы полагают что, каждой марке стали, сечению заготовки и скорости разливки должны быть сопоставлены не расходы воды, а, каким-либо образом определенные оптимальные значения коэффициентов теплоотдачи, от которых затем, на основании расчетных зависимостей, например, предоставленных производителем форсунок, осуществлялся бы переход к расходам воды по секторам. Все это должно предохранить от нарушения важного принципа охлаждения: интенсивность охлаждения должна снижаться вдоль технологической оси.
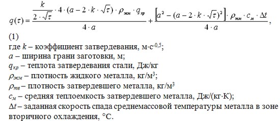
В работе [1] авторами предложен вариант аналитического способа для определения оптимального распределения интенсивности вторичного охлаждения. Его суть заключается в том, что плотность теплового потока, отводимого от поверхности расчетного сечения заготовки в каждый момент времени, должна равняться сумме теплового потока, выделяющегося на фронте затвердевания и теплового потока, соответствующего охлаждению уже затвердевшего массива металла с заданной скоростью.
Исходя из этого плотность теплового потока, который необходимо отводить от поверхности заготовки, зависит от времени следующим образом:

При помощи закона Ньютона-Рихмана осуществляется переход от распределения плотности теплового потока к полю коэффициентов теплоотдачи. Для перехода от поля коэффициентов теплоотдачи к конкретным расходам охладителя необходимо воспользоваться соответствующими зависимостями. Такие зависимости представлены во многих работах, например [2, 3]. По мнению авторов, предпочтение следует отдавать зависимостям типа:

В литературе и практике технических отделов предприятий встречаются также зависимости другого вида, однако зачастую они сводятся к уравнениям типа (2).
Согласно [2] значение коэффициента пропорциональности k составляет 50-120 Вт*ч/(м3*К). В работе [3] предложено использовать значения 50 и 60 Вт*ч/(м3*К) для большого и малого радиусов радиальных МНЛЗ соответственно.
Для исключения погрешности расчетов, для каждой конкретной конструкции форсунок значение коэффициента k должно быть либо предоставлено изготовителем, либо уточнено в результате тепловых исследований работы форсунок.
Использование зависимости (2) позволяет перейти от коэффициентов теплоотдачи к значениям плотности орошения поверхности заготовки.
Для характеристики работы вторичного охлаждения используются различные величины. Упомянутая выше плотность орошения gf, м3/(м2*ч), расход охладителя G, л/мин, удельный расход охладителя g, л/кг.
Удельный расход охладителя удобен для анализа режима охлаждения (мягкое, жесткое). На основе этой величины удобно сравнивать режимы охлаждения заготовок различных сечений и марок стали, на разных МНЛЗ. Особое внимание использованию этой величины уделено в работе [4].
Расход охладителя удобен для управления работой секторов и отслеживания количества израсходованного охладителя. Для удобного взаимного пересчета этих величин авторами предложены расчетные зависимости, приведенные в таблице 1.
Контроль забивания форсунок. В практике непрерывной разливки стали может иметь место забивание форсунок вторичного охлаждения, что приводит к искажению температурного поля заготовки. Некоторые аспекты этого явления исследованы в работах [5]. Повышение уровня культуры производства, ужесточение требований к системе водоснабжения вторичного охлаждения позволяют свести возможность возникновения таких ситуаций к минимуму. Однако на практике они все же имеют место (трубопроводы выполнены не из нержавеющей стали, выход из строя водяного фильтра и т.д.) На практике важно оперативно идентифицировать такого рода отклонения и принимать адекватное решение о продолжении или приостанове разливки. В данной работе предложен подход, который можно положить в основу автоматического определения количества забитых форсунок в секторе в зависимости от давления, которое устанавливает регулятор расхода для прокачивания заданного количества воды через сектор. Чем меньше работающих форсунок, тем выше требуемое давление.
Таблица 1. Зависимости для взаимного пересчета характеристик ЗВО

Поскольку среди всех гидравлических сопротивлений сектора сопротивление форсунки является основным по величине, то, зная напорно-расходную характеристику форсунки (таковая должна быть представлена производителем или может быть установлена в результате гидравлического испытания) можно составить напорно-расходную характеристику сектора, в котором работает определенное количество форсунок. Расход воды на сектор (Q) делится на число работающих форсунок, в результате чего для расхода воды на сектор должно быть установлено давление (P), полученное из напорно-расходной характеристики одной форсунки. Принимая работающими различное количество форсунок, строим семейство напорно-расходных характеристик сектора. На рис. 1 приведено семейство напорно-расходных кривых для сектора физически состоящего из 72 форсунок производства одной из современных фирм.
Автоматически находим положение точки с текущими координатами (P,Q), определяем, какая кривая наиболее приближена к данной точке, что служит указанием на количество забитых форсунок. На основании этой информации и практического опыта или результатов математического моделирования принимается решение о возможности продолжения разливки.
Контроль температуры поверхности. Еще одним важным элементом управления тепловой работой МНЛЗ является контроль температуры поверхности заготовки в ЗВО. Отечественные сортовые МНЛЗ не предусматривают систематический оперативный контроль температуры поверхности. Однако из опыта зарубежных предприятий известно, что наличие такой информации позволяет целенаправленно управлять процессом непрерывной разливки и своевременно идентифицировать отклонения в работе. Как правило, такие измерения реализуются при помощи пирометров, установленных в разрыв между секторами ЗВО [2].
Проблема выбора пирометров для реализации практических замеров достаточно дискуссионна, так как сегодня на рынке измерительной техники представлено достаточно много устройств, а требуемый диапазон измерений (700-12500С) может быть обеспечен пирометром любого типа (радиационным, яркостным, спектрального отношения). Основное внимание, кроме стоимости прибора, следует обращать на такую характеристику пирометра как возможность защиты прибора от температурных нагрузок (водяное охлаждение корпуса, воздушный обдув пространства между объективом прибора и поверхностью заготовки и т.д.).

Рис. 1. Семейство напорно-расходных характеристик сектора ЗВО для различного количества работающих форсунок
При использовании пирометров любого типа важным является вопрос минимизации погрешности измерения температуры (измеряется условная температура, соответствующая абсолютно черному телу) и ее пересчета на действительное значение температуры реального тела. При этом необходимо учитывать возможность наличия окалины на поверхности заготовки, ослабления излучения от поверхности заготовки за счет поглощения и рассеяния, и т.д. Значительные методические сложности могут возникать при определении степени черноты поверхности металла (монохроматической или интегральной).
Идеальным с теоретической точки зрения представляется случай, когда пирометры устанавливаются в конце секторов ЗВО напротив каждой грани. Однако в условиях реальной МНЛЗ размещение пирометров напротив боковых граней заготовок практически невозможно из-за ограниченного расстояния между соседними ручьями. Поэтому можно установить пирометры напротив граней малого и большого радиуса или же ограничиться их установкой напротив грани малого радиуса.
Математическое моделирование
Важным элементом исследования процессов, протекающих при формировании непрерывнолитых заготовок, является математическое моделирование процесса в реальном времени, протекающее параллельно технологическому процессу.
Опыт создания математических моделей затвердевания и охлаждения непрерывнолитых заготовок, базирующихся на решении дифференциального уравнения нестационарной теплопроводности с соответствующими условиями однозначности, детально рассмотрен во множестве работ.
На первом этапе моделирование процесса в реальном времени позволит скорректировать задание граничных условий в ЗВО за счет уточнения характеристик форсунок на основании данных о температуре характерных точек на поверхности заготовки, полученных при помощи пирометров. Целесообразно решать задачу уточнения, последовательно добавляя в рассмотрение по одному сектору: сначала проводим моделирование для участка кристаллизатор и первый сектор ЗВО, в результате чего уточняем характеристику форсунок 1-го сектора. Далее проводим моделирование и соответственно уточнение для второго сектора и так далее.
Алгоритм решения данной задачи для случая без учета локальной неравномерности теплоотвода можно представить следующим образом:
– для конкретного расхода воды и соответственно плотности орошения по зависимости (2) переходим к коэффициенту теплоотдачи для ряда значений коэффициента , k, например от 50 до 65 с определенным шагом;
– полученные коэффициенты теплоотдачи используем для задания граничных условий теплообмена для соответствующего сектора ЗВО;
– на основании сравнения результата замеров и моделирования выбираем вариант с наименьшим расхождением, который в наибольшей мере соответствует значению коэффициента k для форсунок установленных в рассматриваемом секторе.
Для случая с учетом локальной неравномерности теплоотвода в качестве исходных данных для нахождения значения коэффициента теплоотдачи в области натекания факелов форсунок на поверхность заготовки используем результаты решения задачи, не учитывающей локальную неравномерность теплоотовода [2]. На втором этапе будет получена возможность отслеживать протекание процесса формирования заготовки на основании сравнения результатов замеров температур пирометрами с результатами моделирования, представляющими собой эталонные значения температур. В случае возникновения рассогласования имеется возможность автоматической коррекции расходов воды на сектора вторичного охлаждения.
Эта коррекция в принципе может быть осуществлена на основании только лишь названной разницы температур при помощи известных законов регулирования, тем более что непрерывно генерируемый сигнал
играет роль обратной связи. Однако любое регулирование становится более эффективным, когда при его реализации используется зависимость, позволяющая рассчитать требуемую величину корректировки управляющего фактора.
В рассматриваемом случае таким управляющим фактором является корректирующий расход охлаждающей воды на сектор ЗВО. Эта величина может быть как положительной в случае если замеренная температура выше рекомендуемой, так и отрицательной в обратном случае. Для ее определения предложено использовать следующую логическую цепочку:
– на основании величины разности измеренной и заданной температур (
) из рассмотрения теплового баланса корочки затвердевшего металла в пределах рассматриваемого сектора определяем корректирующую плотность теплового потока:

– при помощи закона Ньютона-Рихмана переходим от корректирующей плотности теплового потока к добавочному значению коэффициента теплоотдачи, а от него, используя зависимость, (2) к корректирующему значению плотности орошения
;
– от корректирующей плотности орошения при помощи формул, приведенных в таблице 1 переходим к корректирующему расходу воды на сектор

где а – размер грани заготовки, м.
Пример использования предложенной зависимости приведен на рис. 2. Представленные результаты получены для следующих исходных данных: длина сектора 4 м, скорость разливки 4 м/мин, сечение заготовки 130х130 мм, коэффициент пропорциональности в зависимости (2) 55 Вт*ч/(м3*К)

Рис. 2. Зависимость корректирующего расхода воды в зависимости от перепада измеренной и рекомендуемой температур
Выводы
1. Для целенаправленного управления вторичным охлаждением целесообразно при помощи специальных методик (одна из них предложена в данной работе) определять в первую очередь не значения расходов воды по секторам для конкретных параметров разливки, а значения коэффициентов теплоотдачи, от которых затем при помощи известных эмпирических зависимостей осуществлять переход к расходам воды или водо-воздушной смеси.
2. Предложено использование семейства напорно-расходных характеристик сектора ЗВО (в зависимости от числа работающих в нем форсунок) для автоматической идентификации числа забитых форсунок, что позволит следить за динамикой этого процесса и принимать решение о возможности продолжения бездефектной и безаварийной разливки.
3. Проанализированы некоторые аспекты использования пирометров для оперативного автоматического контроля температуры поверхности заготовки в ЗВО, что позволит в реальном времени отслеживать отклонения реального процесса от заданных характеристик разливки, уточнять задание граничных условий для математической модели.
4. Рассмотрены перспективы использования математического моделирования для управления тепловыми процессами в ЗВО за счет уточнения характеристик форсунок, прогнозирования развития процесса в нештатных ситуациях, корректировки расхода охладителя по секторам при помощи предложенной зависимости.
Библиографический список
1. Современные аспекты теплового мониторинга работы МНЛЗ / А.Б. Бирюков, В.В. Кравцов // Металл и литье Украины. — 2008. — N 7/8. — С. 37-40.
2. Емельянов В.А. Тепловая работа машин непрерывного литья заготовок: Учебн. пособие для вузов. – М.: Металлургия, 1988. – 143 с.
3. Непрерывная разливка стали на радиальных установках / В.Т. Сладкоштеев, Р.В. Потанин, О.Н. Суладзе и др. – М.:Металлургия, 1974. – 288 с.
4. Дюдкин Д.А. Качество непрерывнолитой стальной заготовки. – К.: Техніка, 1988. – 253 с.
5. Исследование температурного поля непрерывнолитой заготовки в пределах первого сектора зоны вторичного охлаждения высокоскоростных сортовых МНЛЗ / А.Б. Бирюков, В.В. Кравцов // Металл и литье Украины. — 2007. — N 8. — С. 12-16.
© Бирюков А.Б., Кравцов В.В. 2010