Метод расчета массивов координат точек сопряжений железнодорожных колес
Яковченко А.В., Ивлева Н.И.
ГВУЗ «Донецкий национальный технический университет», г. Донецк
Проектирование профилей чистовых и черновых колес является важным этапом в процессе разработки калибровок валков и штампов [1]. Применение для этих целей компьютерных программ, не специализированных для условий колесопрокатного производства [2], требует значительных затрат времени.
Первые попытки автоматизированного проектирования профилей колес основывались на разработке аналитических формул для расчета координат каждой точки сопряжения контура сечения колеса [3, 4]. Они предназначались для профилей колес с плоскоконическими и криволинейными с центральным выгибом дисками. Ясно, что такие решения оказались громоздкими. Кроме того, для различных конфигураций колес необходимо было каждый раз разрабатывать новые формулы.
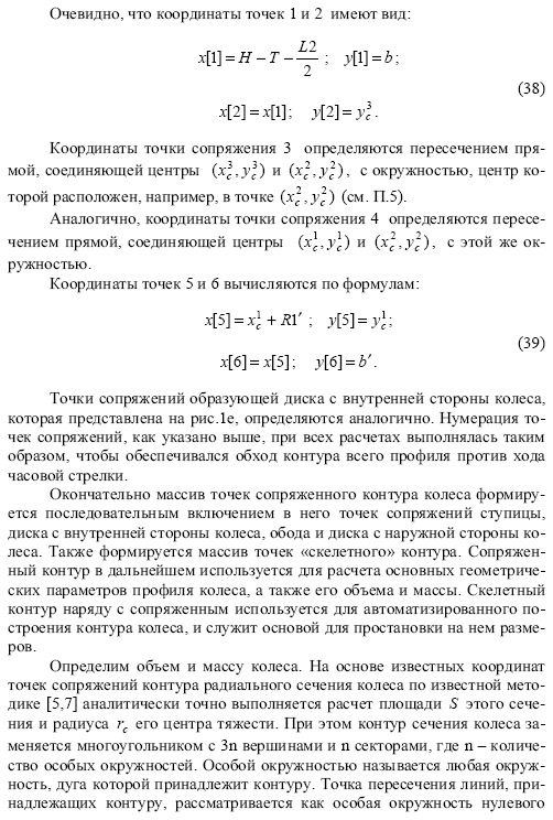
Целью настоящей работы является создание универсальных алгоритмов для расчета координат точек сопряжений контуров сечений колес любых типов. Указанные координаты (рис.1) являются базовой информацией для построения контура радиального сечения колеса, расчета его площади и радиуса центра тяжести, а также объема и массы колеса.
Координаты точек сопряжений определяются в зависимости от координат «скелетных» точек (см. рис.1а). Эти точки принадлежат исходному «скелетному» контуру, который при проектировании профилей колес может содержать не только отрезки прямых, но и дуги окружностей. Основным отличительным признаком «скелетного» контура колеса от сопряженного является то, что он еще не содержит дуг сопряжений указанных выше элементов, выполняемых радиусами, которые имеются на чертеже заказчика. Координаты «скелетных» точек вычисляются исходя из известных линейных размеров, а также углов, уклонов, радиусов и диаметров.

Рисунок 1 – Построение контура сечения чистового колеса: а - сопряженный и «скелетный» контур чистового колеса; б - определение точек сопряжений двух окружностей с общей касательной

Продолжение рисунка 1 – Построение контура сечения чистового колеса: в - профиль обода и его фрагмент (гребень); г - профиль ступицы и ее фрагмент; д - образующая диска с наружной стороны колеса; е - образующая диска с внутренней стороны колеса
Рассмотрим порядок формирования информации о профиле колеса. Контуры сечений колес состоят из отрезков прямых линий и дуг окружностей, которые в точках их соединения в большинстве случаев сопрягаются по касательной. Вместе с тем, они могут включать и соединенные под углом отрезки прямых, а также отрезки прямых и дуги окружностей, сопряженные не по касательной. В дальнейшем все точки соединения указанных элементов контуров колес будем называть точками сопряжений.
Каждая точка сопряжения задается двумя координатами x, y и параметром r, характеризующим связь текущей точки с последующей. Если указанные точки соединены прямой, то r=0, если дугой, то r равен радиусу окружности, которой принадлежит эта дуга. Знак r устанавливается следующим образом: если при обходе контура против хода часовой стрелки центр воображаемой окружности находится слева от него, то r присваивается знак «+», если справа – знак «-» [5].
В процессе расчетов точки сопряжений нумеруются. При этом обход контура выполняется против хода часовой стрелки. Начальной точкой отсчета может быть любая указанная выше точка контура по усмотрению калибровщика.
Начало координат расположено на пересечении двух перпендикулярных линий, одна из которых совпадает с осью отверстия ступицы, а вторая – с линией, ограничивающей обод с наружной стороны колеса (см. рис.1а). Координаты точек сопряжений элементов обода, диска и ступицы вычисляются в единой системе координат, но, как правило, независимо друг от друга и в определенной последовательности. При объединении полученных массивов не требуется дополнительных преобразований координат.
В процессе разработки метода расчета координат точек сопряжений контура сечения колеса потребовалось представление решения ряда задач аналитической геометрии в виде выражений, зависящих от координат «скелетных» точек. К ним, в частности, относится определение параметров уравнения прямой, проходящей через две точки, а также прямых, проходящих через одну точку параллельно или перпендикулярно заданной прямой. Пользуясь указанными параметрами, а также выражениями для определения координат точек пересечений двух прямых, окружности с прямой или с другой окружностью, будут решены задачи вычисления координат точек сопряжений контура сечения колеса.
В настоящей работе выбран путь создания ряда алгоритмов и соответствующих им программ, которые позволяют определить указанные параметры и координаты в перечисленных выше задачах. При этом результаты решения одной задачи используются в качестве исходной информации для другой и так до получения результата, то есть определения координат искомой точки сопряжения. При этом для расчета координат различных точек сопряжений, в том числе для колес, имеющих разные конфигурации, используются одни и те же алгоритмы и программы. Это и определяет рациональность и компактность программ, а также, в конечном итоге, их надежность в работе. Рассмотрим эти задачи, основываясь на известных формулах аналитической геометрии [6].
П.1. Определение параметров уравнения прямой, проходящей через две точки. Уравнение прямой линии, проходящей через две точки с координатами (x1,y1) и (x2,y2) имеет вид [6]




Таким образом, имеются две точки пересечения прямой с окружностью. Выбрать одну из них можно, если заранее известно, какой дуге окружности, верхней или нижней, принадлежит эта точка. Для этого достаточно проанализировать значения x1,2. Иногда удобнее при выборе решения уравнения (12) анализировать значения x1,2.Так как конфигурация отдельных элементов контура сечения колеса всегда известна, то выбор решения предопределен заранее. Его реализация выполняется разработанной программой в автоматизированном режиме.
П.6. Определение координат точек пересечения двух окружностей.
Пусть заданы две окружности с радиусами R1 и R2 , центры которых расположены соответственно в точках (a1, b1) и (a2, b2). Их уравнения имеют вид [6]






Если радиус окружности R2 равен 0, то имеем частную задачу определения по формулам (29) координат точки сопряжения касательной, проведенной из точки (c, d ) к окружности с радиусом R1.
Сформулируем основные положения метода расчета координат точек сопряжений контура сечения колеса. Определение указанных координат выполняется в следующей последовательности:
- контур сечения колеса рассматривается состоящим из трех частей: обода, ступицы и диска;
- обод, ступица и диск, в свою очередь, представляются совокупностью отдельных элементов, схемы которых разработаны и имеются в соответствующих библиотеках созданной компьютерной программы;
- для каждого из указанных выше элементов определяется «скелетный» и сопряженный контур с использованием решений задач, изложенных в П.1- П.12;
- формируются массивы координат точек «скелетного» и сопряженного контура обода и ступицы без учета их сопряжения с диском;
- определяются координаты центров дуг, сопрягающих диск с ободом и ступицей;
- формируются массивы координат точек «скелета» и сопряжений для образующих диска с внутренней и наружной стороны колеса, учитывая сопряжения диска с ободом и ступицей;
- формируются массивы координат точек «скелетного» и сопряженного контура сечения колеса путем объединения соответствующих точек обода, диска и ступицы.
На рис. 1а показан чертеж профиля колеса с буквенными обозначениями размеров, на основании которых ниже будет выполнен вывод формул для расчета координат точек «скелетного» и сопряженного контура. На базе рис.1в-е будут показаны этапы этого расчета.
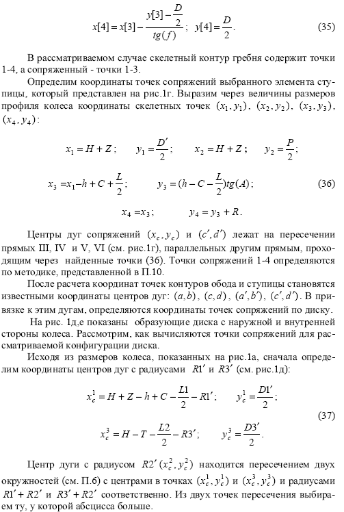
Как указывалось выше, контуры сечения обода и ступицы представляются фиксированным количеством элементов (см. рис.1в, г), для каждого из которых в зависимости от их конфигурации вычисляются координаты точек сопряжений. Для примера выделим из контуров обода и ступицы по одному элементу. В ободе выбран гребень (см. рис.1в), в ступице - элемент с внутренней стороны колеса, который является торцевой и наружной поверхностью ступицы, включающей дугу сопряжения (см.рис.1г). Рассмотрим, как выполняются эти расчеты.
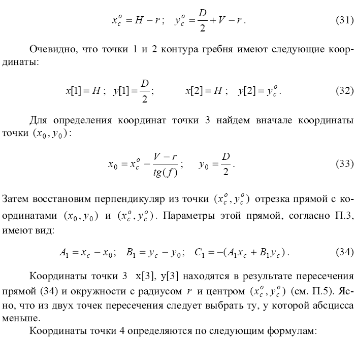
Учитывая положение начала координат и указанные на рис.1а размеры профиля колеса, определим координаты центра дуги гребня, имеющей радиус r




Таким образом, предложенный метод расчета координат точек сопряжений контура сечения колеса включает семь основных этапов, сущность которых изложена выше. Они являются общими для всех типов колес. Разработаны алгоритмы и программы для расчета указанных координат и построения на их основе контуров радиальных сечений железнодорожных колес.
Литература
- Производство железнодорожных колес / Г.А. Бибик, А.М. Иоффе, А.В. Праздников, М.И. Староселецкий - М.: Металлургия, 1982. - 232 с.
- Бергхаузер Т., Шлив П. Система автоматизированного проектирования AutoCAD: Справочник: Пер. с англ. -М.: Радио и связь, 1989. -256 с.
- Яковченко А.В., Ивлева Н.И., Луговой А.В. Метод автоматизированного проектирования штампованно–катаных колес для разработки технологии их производства // Удосконалення процесів і обладнання обробки тиском в металургії і машинобудуванні: Тематич. зб. наук. пр. - Краматорськ, 2002. - С. 485-490.
- Совершенствование технологии производства железнодорожных колес и методов ее разработки на ПЭВМ / А.В. Яковченко, Б.А. Перков, Е.В. Горб и др. // Металлургическая и горнорудная промышленность. - 2001. - № 7. - С. 74-78.
- Писаренко Ф.А., Долженков Ф.Е. Применение ЭВМ, оснащенных графическими дисплеями, для калибровок валков сложных фасонных профилей / Донецк, 1978. - 43 с. (Препр. / ИЭП АН УССР).
- Бронштейн И.Н., Семендяев К.А. Справочник по математике для инженеров и учащихся втузов.- М.: Наука. Главная редакция физико-математической литературы, 1981. -720 с.
- Справочник по сопротивлению материалов / Писаренко Г.С., Яковлев А.П., Матвеев В.В. - 2-е изд. перераб. и доп. -Киев: Наук. думка, 1988. -736 с.
© Яковченко А.В., Ивлева Н.И.